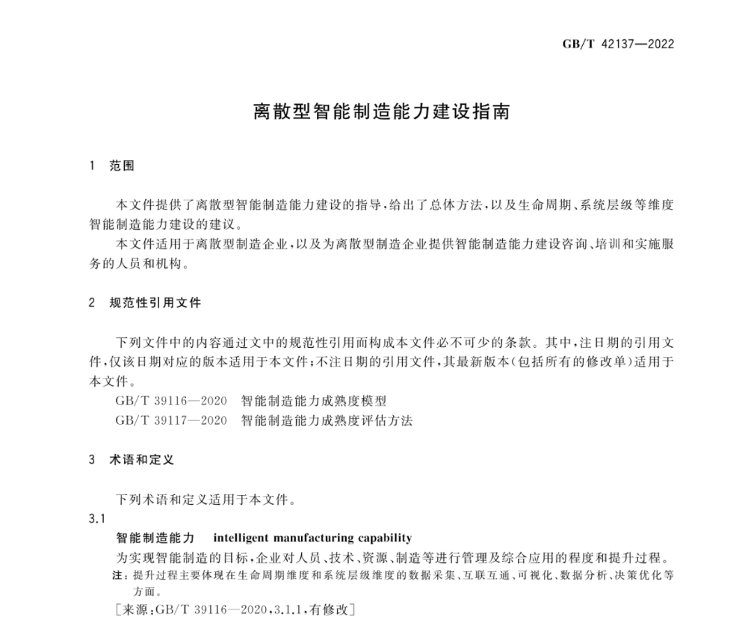
当前位置:首页 > 数转标准 GBT 42137-2022 离散型智能制造能力建设指南 时间:2025-08-16 17:28 来源:湛江市工业和信息化局 GBT 42137-2022 离散型智能制造能力建设指南